赣州市康养旅游产业发展策略研究

打开文本图片集
[摘 要] 通过调查问卷了解江西省赣州市康养旅游产业发展现状,基于SWOT分析法剖析赣州市发展康养旅游产业的优势、劣势、机会、威胁,并提出赣州市康养旅游产业发展的4种策略:增长型策略、扭转型策略、多种经营策略、防御型策略,以期促进赣州市康养旅游产业高质量发展。
[关键词] 康养旅游;康养产品体系;旅游服务平台;招商引资;赣州市
[中图分类号] F592.7 [文献标志码] A [文章编号] 1674-7909(2022)16--4
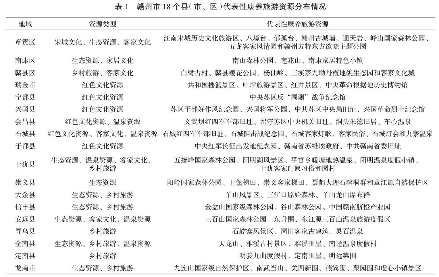
1 赣州市康养旅游产业发展现状
江西省赣州市人文荟萃、历史底蕴深厚、旅游资源丰富多样,被誉为“国家历史文化名城”“中国优秀旅游城市”“客家摇篮”“江南宋城”“红色故都”,荣获“2021年度江西省旅游产业发展先进设区市”“国家森林城市”等称号,现已形成“红色故都、江南宋城、客家摇篮、生态家园、世界橙乡、堪舆圣地”六大旅游品牌。(剩余5176字)