注册帐号丨忘记密码?
1.点击网站首页右上角的“充值”按钮可以为您的帐号充值
2.可选择不同档位的充值金额,充值后按篇按本计费
3.充值成功后即可购买网站上的任意文章或杂志的电子版
4.购买后文章、杂志可在个人中心的订阅/零买找到
5.登陆后可阅读免费专区的精彩内容
打开文本图片集
中图分类号:J905 文献标识码:A文章编号:1674-3180(2025)06-0045-10
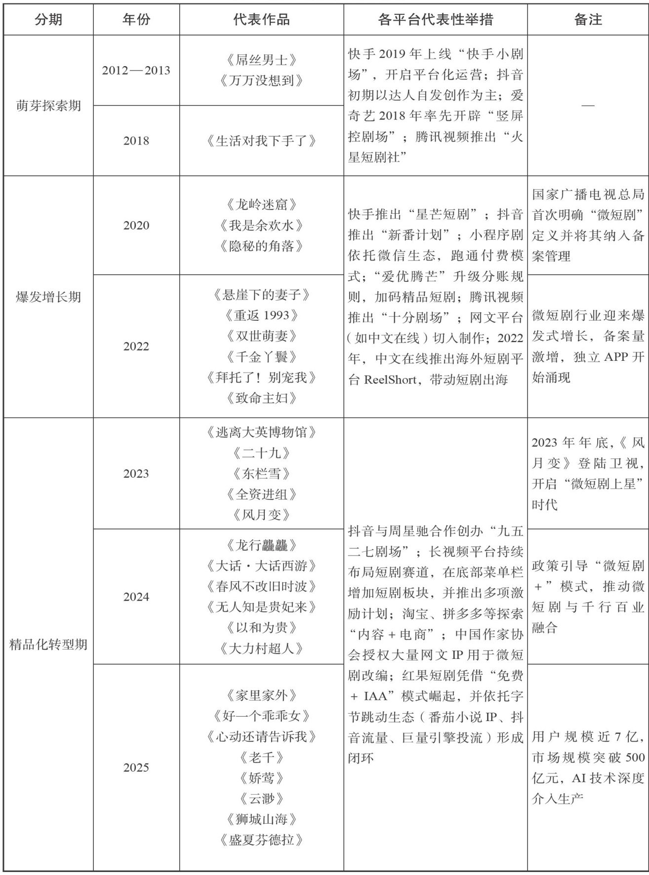
《2025年中国微短剧市场研究报告》显示,中国微短剧市场规模首次突破500亿元,成功超越同期电影票房。业内估计,2025年中国微短剧市场规模将超过600亿元。同时,越来越多的文化业态通过多种路径融合微短剧产业,形成了所谓“场景里的新时代”。(剩余12419字)
登录龙源期刊网
购买文章
从数字文化集成到社会计算的演化:作为“新媒体文”视觉化的微短剧
文章价格:6.00元
当前余额:100.00
阅读
您目前是文章会员,阅读数共:0篇
剩余阅读数:0篇
阅读有效期:0001/1/1 0:00:00