注册帐号丨忘记密码?
1.点击网站首页右上角的“充值”按钮可以为您的帐号充值
2.可选择不同档位的充值金额,充值后按篇按本计费
3.充值成功后即可购买网站上的任意文章或杂志的电子版
4.购买后文章、杂志可在个人中心的订阅/零买找到
5.登陆后可阅读免费专区的精彩内容
打开文本图片集
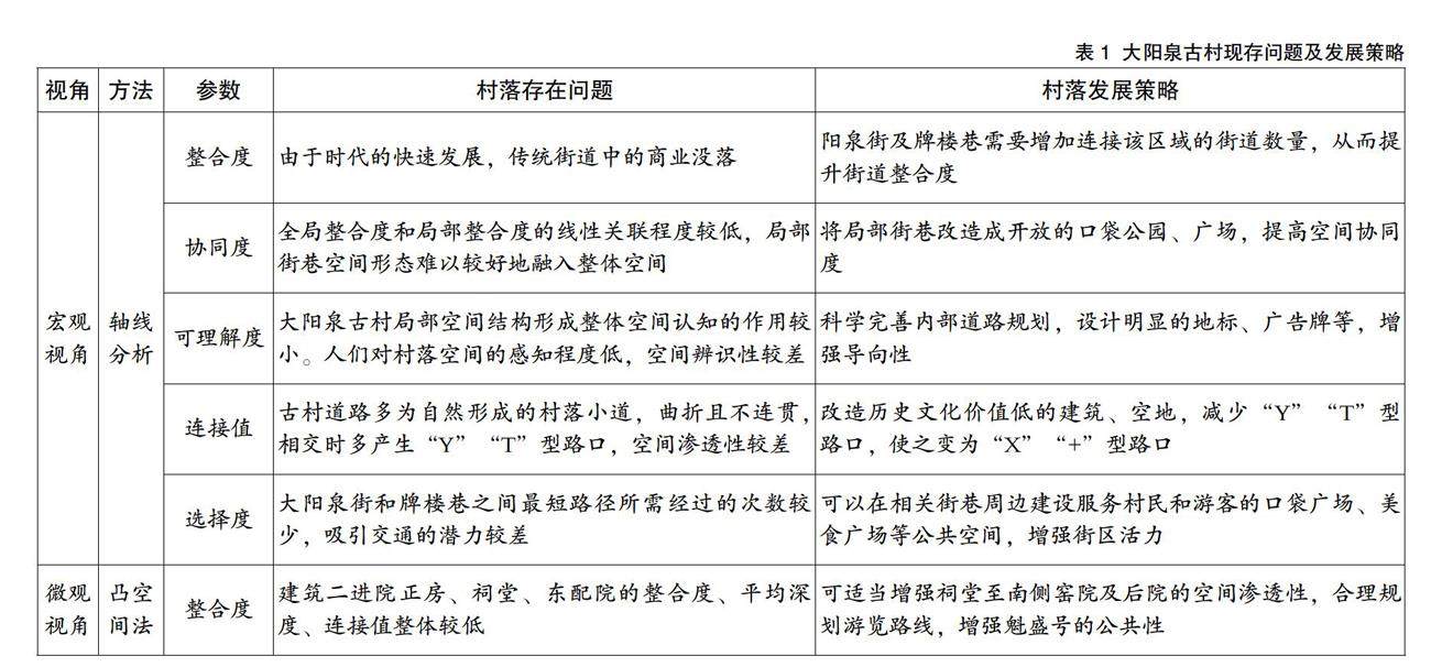
摘 要:历史文化名村是融合地域特征、历史价值、民族特色和乡土文化的传统村落,是当前我国实施乡村振兴发展战略中不可忽视的物质和精神资源。见证晋东民族优秀传统文化的山西省阳泉市大阳泉古村,在快速城市化的背景下被城市包围,成为“城中村”。以旅游促发展为其既定发展战略,却未能形成理想的局面,保护和发展均在一定程度上陷入困境。(剩余4456字)
登录龙源期刊网
购买文章
晋东城市型历史文化名村的空间形态策略研究
文章价格:4.00元
当前余额:100.00
阅读
您目前是文章会员,阅读数共:0篇
剩余阅读数:0篇
阅读有效期:0001/1/1 0:00:00