注册帐号丨忘记密码?
1.点击网站首页右上角的“充值”按钮可以为您的帐号充值
2.可选择不同档位的充值金额,充值后按篇按本计费
3.充值成功后即可购买网站上的任意文章或杂志的电子版
4.购买后文章、杂志可在个人中心的订阅/零买找到
5.登陆后可阅读免费专区的精彩内容
打开文本图片集
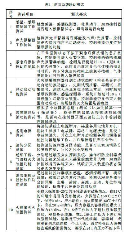
摘要:自动消防系统作为风力发电机组中的安防系统,随着近些年机型不断扩大、项目配置不断优化,自动消防系统已成为风电领域不可或缺的一环,如果在前期方案设计时过多考虑成本压缩而降低工艺、质量、配置选型等要求,一旦风机出现消防系统误报、误喷、有火灾无法启动等问题,不仅会造成更大的财产损失,也会造成周边环境的破坏。(剩余5512字)
登录龙源期刊网
购买文章
风电机组自动消防系统设计及联动试验研究
文章价格:4.00元
当前余额:100.00
阅读
您目前是文章会员,阅读数共:0篇
剩余阅读数:0篇
阅读有效期:0001/1/1 0:00:00