注册帐号丨忘记密码?
1.点击网站首页右上角的“充值”按钮可以为您的帐号充值
2.可选择不同档位的充值金额,充值后按篇按本计费
3.充值成功后即可购买网站上的任意文章或杂志的电子版
4.购买后文章、杂志可在个人中心的订阅/零买找到
5.登陆后可阅读免费专区的精彩内容
打开文本图片集
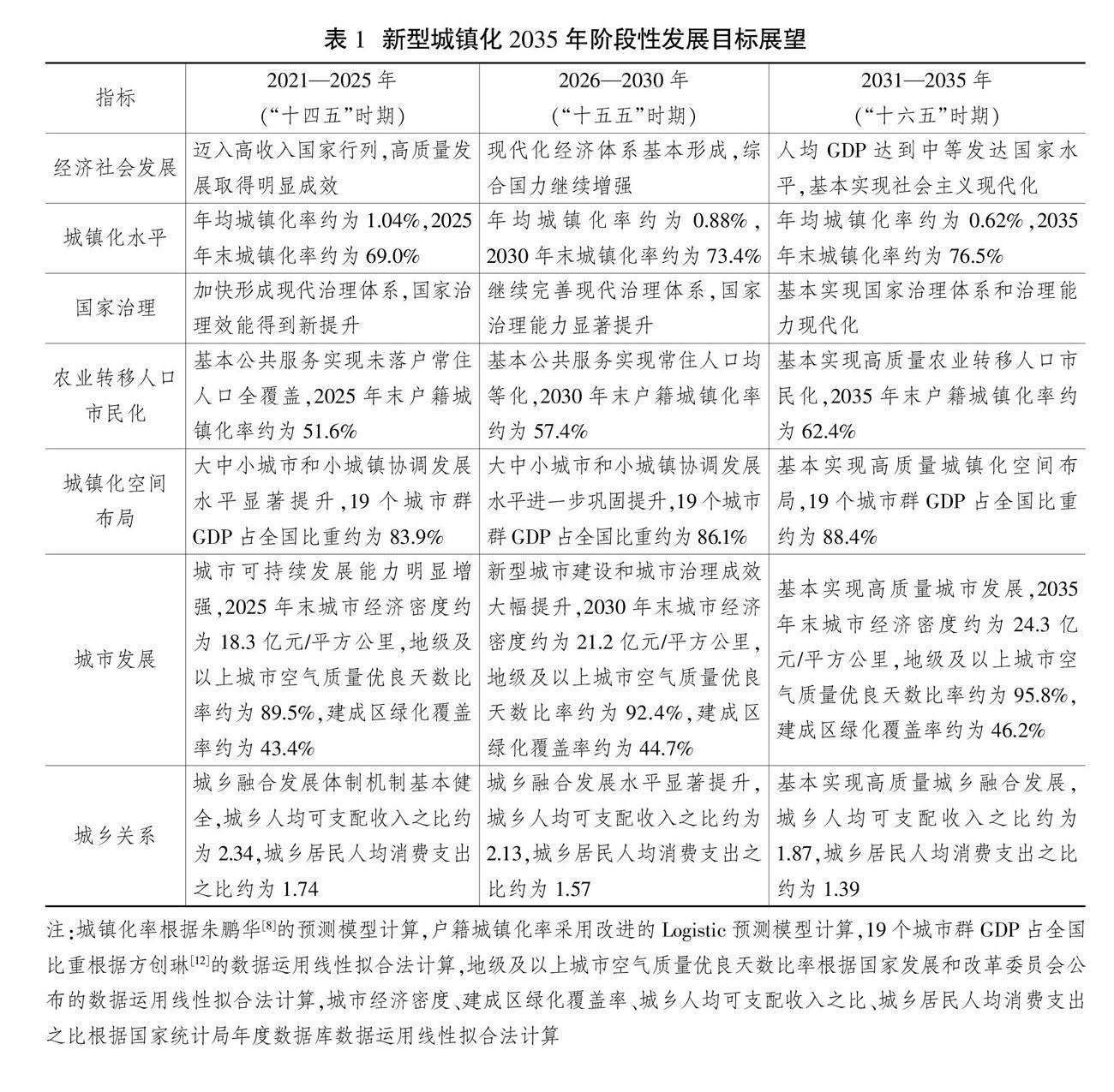
摘 要:党的十八大以来,我国城镇化水平和质量稳步提升,新型城镇化建设取得了举世瞩目的成就,积累了许多重要经验。2035年我国将进入“基本实现社会主义现代化”的新阶段,以人为核心的新型城镇化也将实现新的发展目标。从新型城镇化已取得的重要成就出发,新型城镇化2035年发展目标可概括为“四重高质量”,即高质量农业转移人口市民化、高质量城镇化空间布局、高质量城市发展和高质量城乡融合发展的有机统一。(剩余22606字)
登录龙源期刊网
购买文章
以人为核心的新型城镇化:2035年发展目标与实践方略
文章价格:6.00元
当前余额:100.00
阅读
您目前是文章会员,阅读数共:0篇
剩余阅读数:0篇
阅读有效期:0001/1/1 0:00:00