注册帐号丨忘记密码?
1.点击网站首页右上角的“充值”按钮可以为您的帐号充值
2.可选择不同档位的充值金额,充值后按篇按本计费
3.充值成功后即可购买网站上的任意文章或杂志的电子版
4.购买后文章、杂志可在个人中心的订阅/零买找到
5.登陆后可阅读免费专区的精彩内容
打开文本图片集
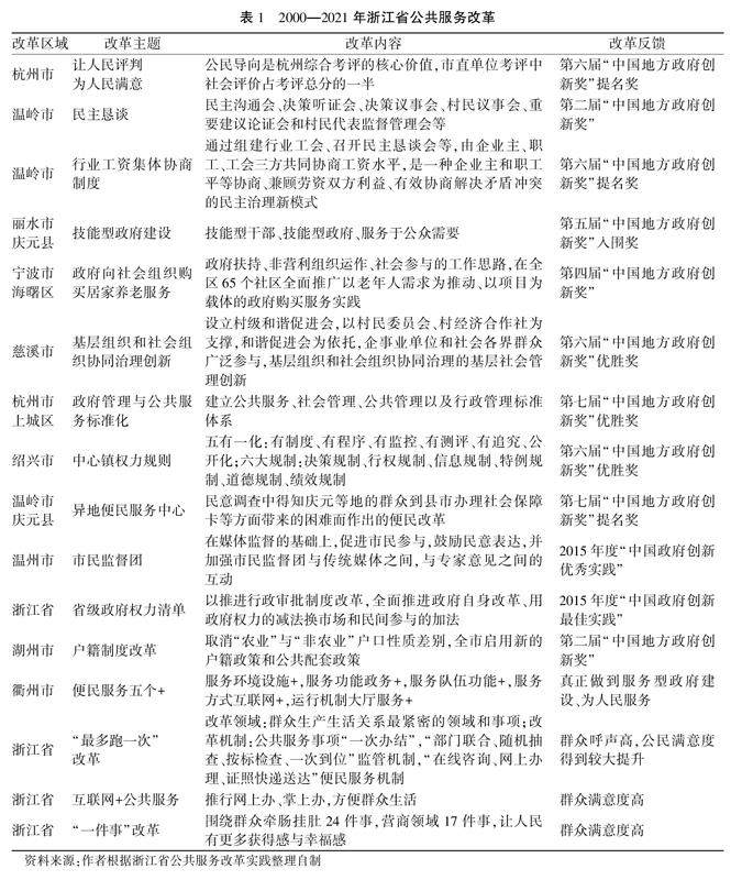
[摘要] 不断提升公共服务质量成为各国政府改革的重要目标。需求导向型公共服务质量改进以公共需求为公共服务质量改进的出发点,以公共需求是否得以满足为公共服务质量评价的重要依据。近些年,浙江省公共服务改革走在全国前列。浙江省公共服务质量改进的经验在于突破传统政府中心的公共服务供给模式,构建以需求为导向的公共服务质量改进机制。(剩余13220字)
登录龙源期刊网
购买文章
需求导向型公共服务质量改进及实现路径
文章价格:6.00元
当前余额:100.00
阅读
您目前是文章会员,阅读数共:0篇
剩余阅读数:0篇
阅读有效期:0001/1/1 0:00:00