注册帐号丨忘记密码?
1.点击网站首页右上角的“充值”按钮可以为您的帐号充值
2.可选择不同档位的充值金额,充值后按篇按本计费
3.充值成功后即可购买网站上的任意文章或杂志的电子版
4.购买后文章、杂志可在个人中心的订阅/零买找到
5.登陆后可阅读免费专区的精彩内容
打开文本图片集
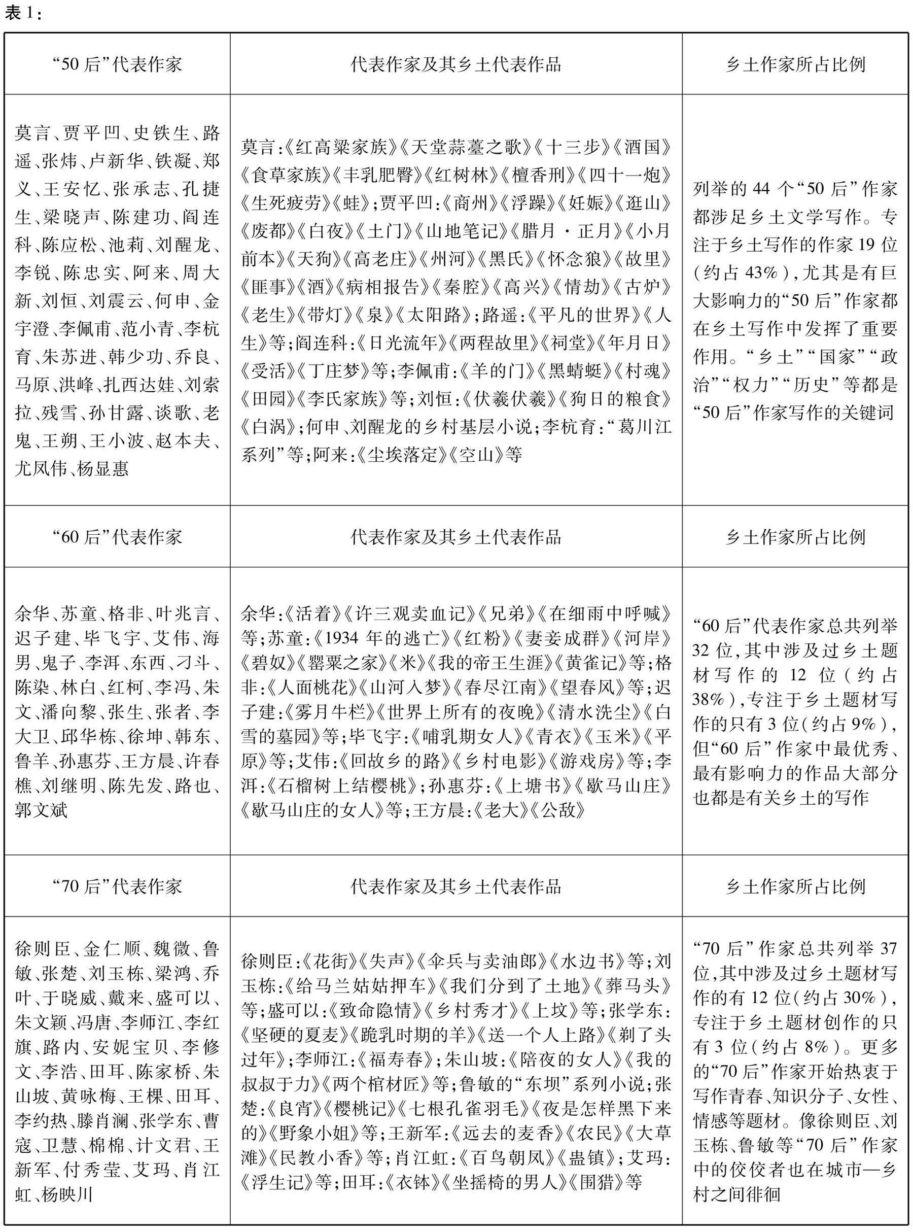
新时期以来,乡土写作群体的代际交替与代际变化对当下文学的发展与整体构成有着重要影响。目前为止,“50后”“60后”乡土作家依旧在文坛发挥着举足轻重的作用。(1)“50后”作家中,莫言、贾平凹、陈忠实、张炜、王安忆、铁凝、路遥、张承志、韩少功、阿城等,因有着深切的乡村经验与特殊的时代记忆,为当代文坛贡献了许多佳作。(剩余12023字)
登录龙源期刊网
购买文章
20世纪80年代以来乡土写作的代际流变与宗法叙事差异
文章价格:6.00元
当前余额:100.00
阅读
您目前是文章会员,阅读数共:0篇
剩余阅读数:0篇
阅读有效期:0001/1/1 0:00:00