注册帐号丨忘记密码?
1.点击网站首页右上角的“充值”按钮可以为您的帐号充值
2.可选择不同档位的充值金额,充值后按篇按本计费
3.充值成功后即可购买网站上的任意文章或杂志的电子版
4.购买后文章、杂志可在个人中心的订阅/零买找到
5.登陆后可阅读免费专区的精彩内容
打开文本图片集
中图分类号:D81 文献标识码:A 文章编号:1004-8049(2025)10-0015-14
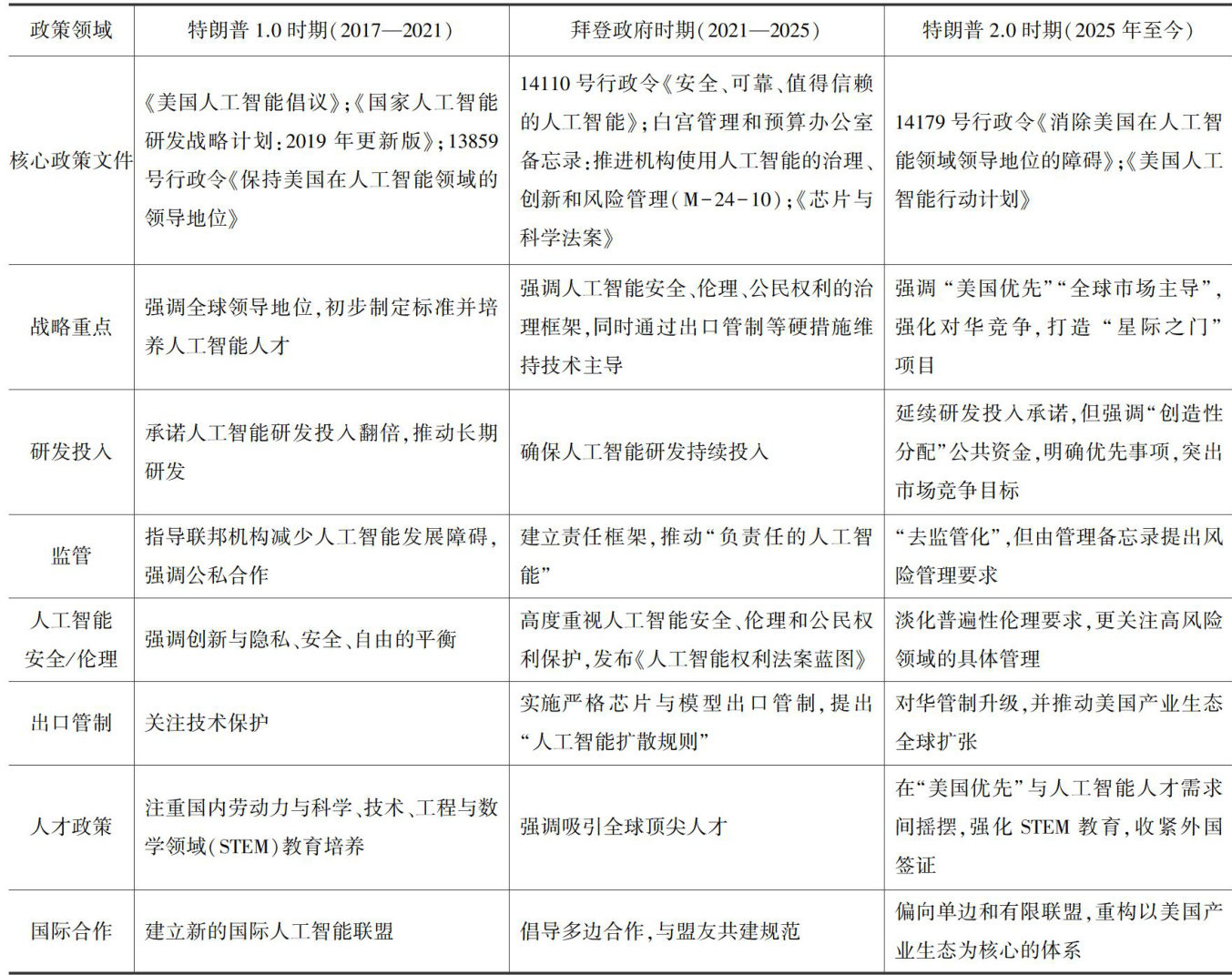
人工智能(ArtificialIntelligence)技术作为第四次工业革命的核心驱动力,已超越单纯的技术属性,成为塑造国际体系权力分配、重构地缘政治秩序的关键战略变量。①与此同时,特朗普再度胜选推动着中美人工智能博弈进入了一个具有结构性转变特征的新阶段。(剩余17463字)
登录龙源期刊网
购买文章
特朗普2.0时期中美人工智能博弈的新阶段
文章价格:6.00元
当前余额:100.00
阅读
您目前是文章会员,阅读数共:0篇
剩余阅读数:0篇
阅读有效期:0001/1/1 0:00:00