注册帐号丨忘记密码?
1.点击网站首页右上角的“充值”按钮可以为您的帐号充值
2.可选择不同档位的充值金额,充值后按篇按本计费
3.充值成功后即可购买网站上的任意文章或杂志的电子版
4.购买后文章、杂志可在个人中心的订阅/零买找到
5.登陆后可阅读免费专区的精彩内容
打开文本图片集
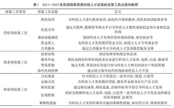
摘 要:科技人才越来越成为我国科技创新发展的关键力量,而我国科技人才政策的政策工具选择与使用尚存在不足之处。为此,基于政策工具视角,对2011年《国家中长期科技人才发展规划(2010—2020年)》发布以来至2023年8月31日,我国国家层面发布的68份科技人才政策进行内容分析。按照分析框架构建、分析单元定义、编码统计分析等步骤展开,借助MAXQDA这一分析软件,从政策工具和科技人才开发体系要素两个维度剖析我国科技人才政策的政策工具选择、组合的特点及问题。(剩余17904字)
登录龙源期刊网
购买文章
基于政策工具视角的我国科技人才政策文本量化分析
文章价格:6.00元
当前余额:100.00
阅读
您目前是文章会员,阅读数共:0篇
剩余阅读数:0篇
阅读有效期:0001/1/1 0:00:00