需求侧创新政策国外实践及对我国的启示

打开文本图片集
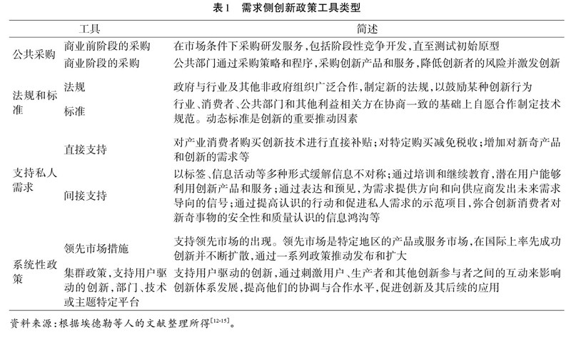
摘 要:需求侧以及需求和供给之间存在大量市场失灵和系统故障问题。需求侧创新政策可以有效地支持供给侧政策,刺激经济增长,同时与社会需求相联系。需求侧创新政策涵盖了多种政策工具,包括创新公共采购、法规和标准、支持私人需求以及系统性政策等。研究了主要创新型国家在需求侧创新政策实践方面的最新进展,从在充分了解我国能力和可用空间的基础上选择有效的政策工具、创造性地思考公共采购创新的方式、在区域层面探索实施系统性政策或刺激私人需求的政策、在政策执行过程中开展持续评估和修订工作等方面提出了完善我国需求侧创新政策的建议。(剩余15440字)