注册帐号丨忘记密码?
1.点击网站首页右上角的“充值”按钮可以为您的帐号充值
2.可选择不同档位的充值金额,充值后按篇按本计费
3.充值成功后即可购买网站上的任意文章或杂志的电子版
4.购买后文章、杂志可在个人中心的订阅/零买找到
5.登陆后可阅读免费专区的精彩内容
打开文本图片集
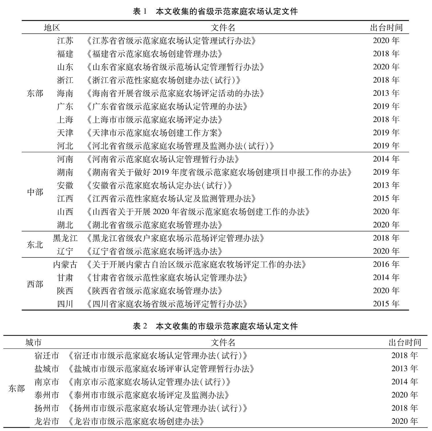
摘要:农业生产以家庭经营为基础是其自身的特殊性所决定的,家庭农场则是引领适度规模经营、发展现代农业的新型农业经营主体。我国家庭农场发展还处于初级阶段,需要较先进的家庭农场发挥示范作用,进而带动家庭农场整体的高质量发展。自2013年中央一号文件发布以来,各地相继出台了示范家庭农场认定文件,但鲜有文献对这些文件中示范家庭农场认定标准的科学性和有效性进行探讨。(剩余19298字)
登录龙源期刊网
购买文章
示范家庭农场认定标准评析
文章价格:6.00元
当前余额:100.00
阅读
您目前是文章会员,阅读数共:0篇
剩余阅读数:0篇
阅读有效期:0001/1/1 0:00:00