高校图书馆微信公众平台综合服务效能评价指标体系构建与启示

打开文本图片集
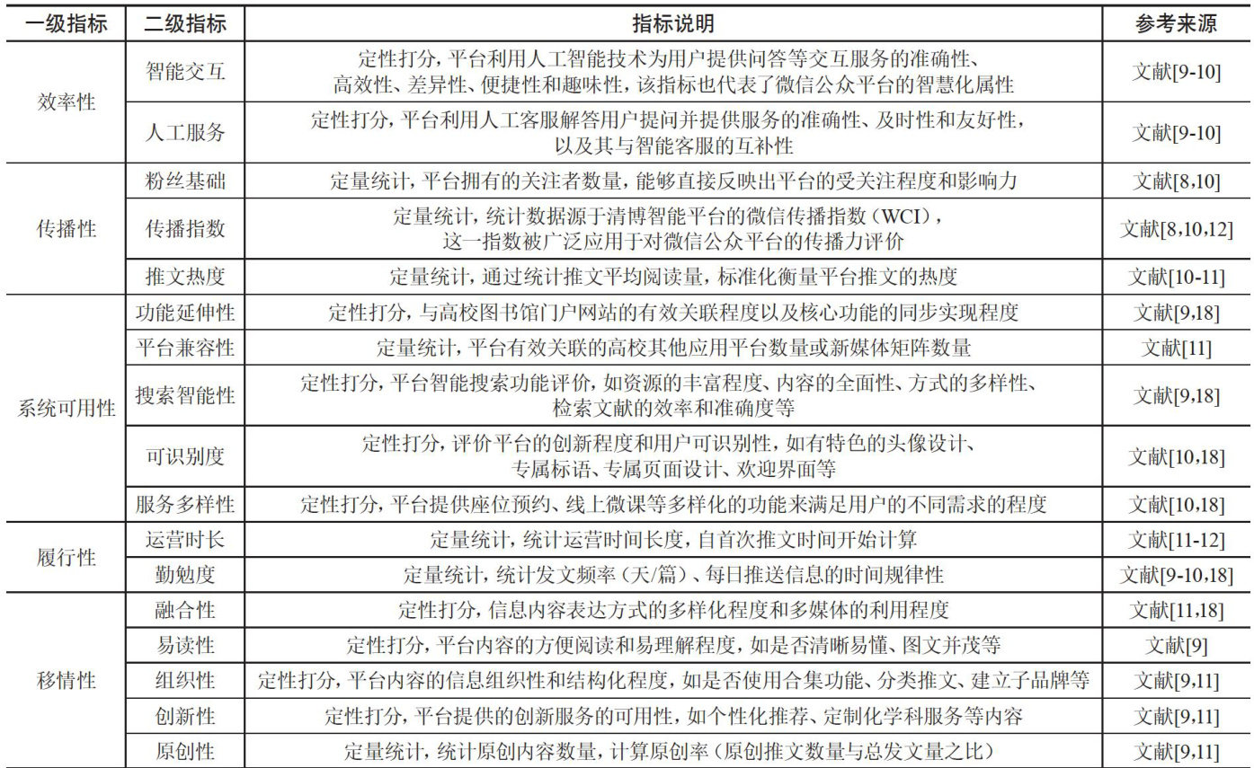
随着数字化时代的发展,新媒体已经成为图书馆不可或缺的一部分。在美国图书馆界,Facebook和Twitter已被证明是与读者建立关系,并开展服务的有用且有价值的工具[1-2]。国内的高校图书馆也很重视新媒体建设。经逐一登录核实,42所“双一流”高校图书馆均已建立官方微信公众平台,并基于此开展如馆藏查询、参考咨询、图书借还、阅读推广、资源推介、座位预约、线上微课等多样化、个性化的服务以支持学校教学发展,满足师生的科研需求。(剩余11931字)