公共图书馆古籍展览创新实践与发展路径
——以湖南图书馆为例

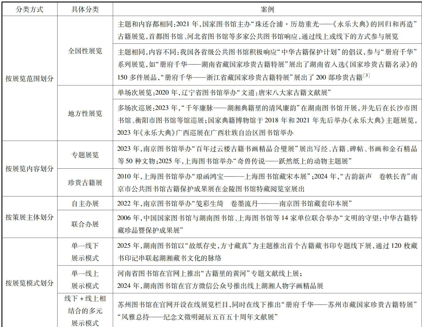
打开文本图片集
中图分类号:G252 文献标识码:A 文章编号:1003-7136(2025)06-0059-07
Abstract:Public libraries exploring innovative models for ancient books exhibitions and enhancing the services of ancient books reading promotion are necessary approaches to promoting the high-quality development of ancient books protection work and inheriting and carrying forward the excellent traditional Chinese culture.Taking the special exhibition"A Century and a Half of Splendor,A Thousand Yearsof Cultural Heritage:Achievements Exhibitionof Ancient Books Protection and Activation and Utilization of Hunan Library"launched by Hunan Library on its 120th anniversary as an example,this paper summarizes the innovative practical experience of ancient books exhibitions,and discusses the innovative models and high-quality development paths for future ancient books exhibitions. Keywords : public library;ancient books exhibitions ;ancient books reading promotion;reading promotion
0 引言
古籍蕴含着中华民族特有的精神价值、思维方式、想象力和创造力,是中华文明一脉相承、绵延数千年的历史见证。(剩余8786字)