注册帐号丨忘记密码?
1.点击网站首页右上角的“充值”按钮可以为您的帐号充值
2.可选择不同档位的充值金额,充值后按篇按本计费
3.充值成功后即可购买网站上的任意文章或杂志的电子版
4.购买后文章、杂志可在个人中心的订阅/零买找到
5.登陆后可阅读免费专区的精彩内容
打开文本图片集
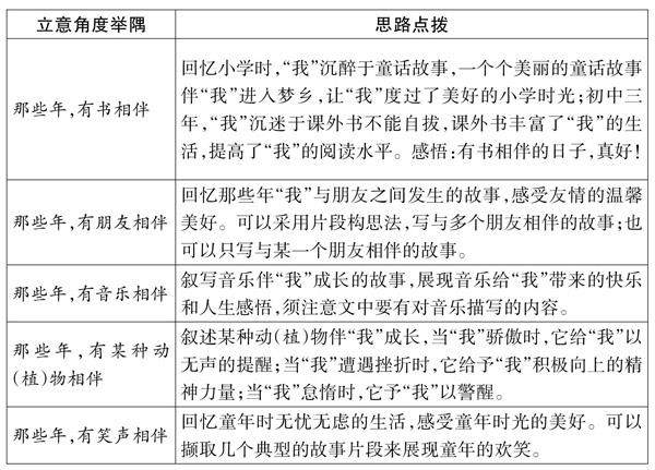
文题亮相
成长的路上,总有一些人、一些物陪伴着你,让你铭记于心。每当忆起,仍然心潮澎湃,思绪万千。
请以“那些年,有 相伴”为题,写一篇记叙文。
要求:①先在横线上填上恰当的词语,将题目补充完整;②内容充实,情感真挚;③不少于600字。
思路点拨
从题目可以看出,本文应叙写某人或某物陪伴的经历与感受(或感悟)。(剩余3832字)
登录龙源期刊网
购买文章
文章不厌千回改
文章价格:4.00元
当前余额:100.00
阅读
您目前是文章会员,阅读数共:0篇
剩余阅读数:0篇
阅读有效期:0001/1/1 0:00:00