注册帐号丨忘记密码?
1.点击网站首页右上角的“充值”按钮可以为您的帐号充值
2.可选择不同档位的充值金额,充值后按篇按本计费
3.充值成功后即可购买网站上的任意文章或杂志的电子版
4.购买后文章、杂志可在个人中心的订阅/零买找到
5.登陆后可阅读免费专区的精彩内容
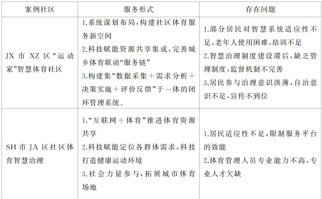
打开文本图片集
[中图分类号]G80[文献标识码]A[文章编号]2095-5170(2025)05-0097-16
一、研究综述
“十四五”时期,是我国全面建成小康社会,开启全面建设社会主义现代化国家新征程的第一个五年。随着城市化进程的加速,城市社区体育已成为提升居民健康水平、增强社区凝聚力和提升城市居民生活质量的重要组成部分,也是实现体育强国的基础单元。(剩余13768字)
登录龙源期刊网
购买文章
科技赋能城市社区体育协同治理的运行机制与策略研究
文章价格:6.00元
当前余额:100.00
阅读
您目前是文章会员,阅读数共:0篇
剩余阅读数:0篇
阅读有效期:0001/1/1 0:00:00