注册帐号丨忘记密码?
1.点击网站首页右上角的“充值”按钮可以为您的帐号充值
2.可选择不同档位的充值金额,充值后按篇按本计费
3.充值成功后即可购买网站上的任意文章或杂志的电子版
4.购买后文章、杂志可在个人中心的订阅/零买找到
5.登陆后可阅读免费专区的精彩内容
打开文本图片集
知识导学
素养夺标
1. 结合列宁主义的形成过程,运用唯物史观认识列宁主义形成的历史必然性和深远意义。
2. 从时空观念角度理清俄国十月革命的基本历程,从中概括十月革命的特点和伟大意义。
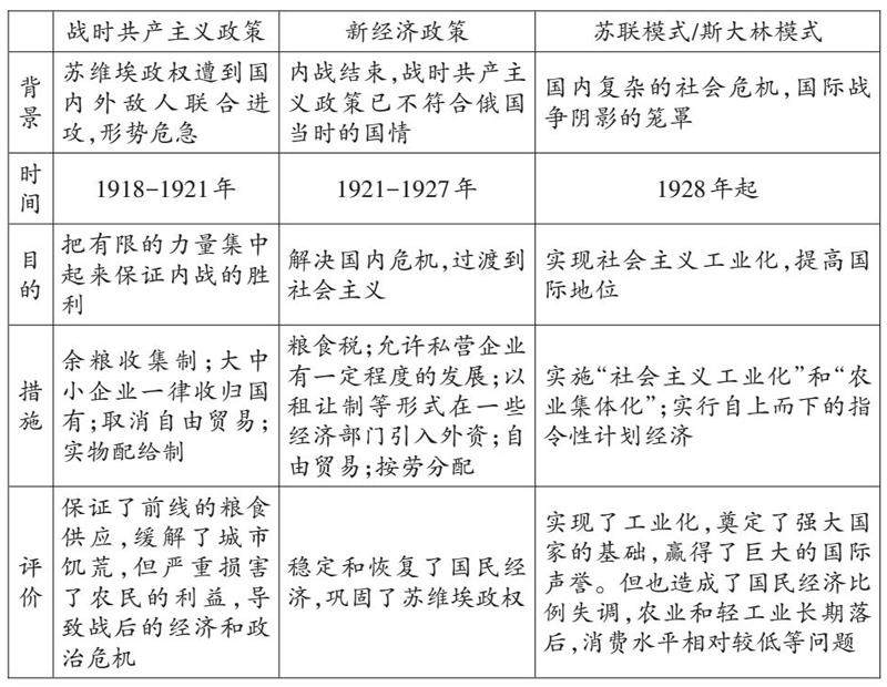
3. 了解从战时共产主义政策、新经济政策到苏联模式的演进,从史料实证角度认识苏俄(联)向社会主义过渡的曲折性和渐进性,并运用唯物史观评价苏联模式。(剩余885字)
登录龙源期刊网
购买文章
第15课 十月革命的胜利与苏联的社会主义实践
文章价格:3.00元
当前余额:100.00
阅读
您目前是文章会员,阅读数共:0篇
剩余阅读数:0篇
阅读有效期:0001/1/1 0:00:00