注册帐号丨忘记密码?
1.点击网站首页右上角的“充值”按钮可以为您的帐号充值
2.可选择不同档位的充值金额,充值后按篇按本计费
3.充值成功后即可购买网站上的任意文章或杂志的电子版
4.购买后文章、杂志可在个人中心的订阅/零买找到
5.登陆后可阅读免费专区的精彩内容
打开文本图片集
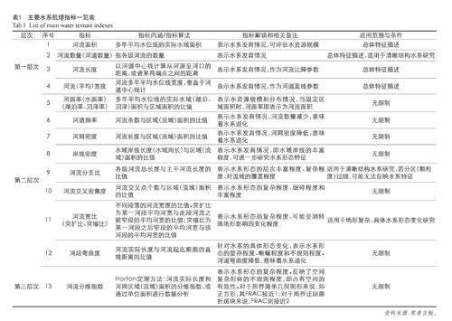
关键词:水系肌理;总体城市设计;数据分析;分区;上海
中国城市的行政辖区往往包含相对集聚的建成地区和相对疏朗的外围郊野地区[1]。相比高密度的城市化建成区,郊野地区的景观风貌常因村落松散、田园相仿而难以分辨;长期以来城乡二元分离的研究视角也难以呈现出地域景观的整体历史情境,往往需要在一个连续、开放、没有明显景观阻隔[2]的城乡环境中重新思考。(剩余7739字)
登录龙源期刊网
购买文章
上海市总体城市设计中水系肌理的分区方法研究
文章价格:5.00元
当前余额:100.00
阅读
您目前是文章会员,阅读数共:0篇
剩余阅读数:0篇
阅读有效期:0001/1/1 0:00:00