注册帐号丨忘记密码?
1.点击网站首页右上角的“充值”按钮可以为您的帐号充值
2.可选择不同档位的充值金额,充值后按篇按本计费
3.充值成功后即可购买网站上的任意文章或杂志的电子版
4.购买后文章、杂志可在个人中心的订阅/零买找到
5.登陆后可阅读免费专区的精彩内容
打开文本图片集
中图分类号]F49 [文献标识码]A [DOI]10.19293/j.cnki.1673-8357.2025.05.005
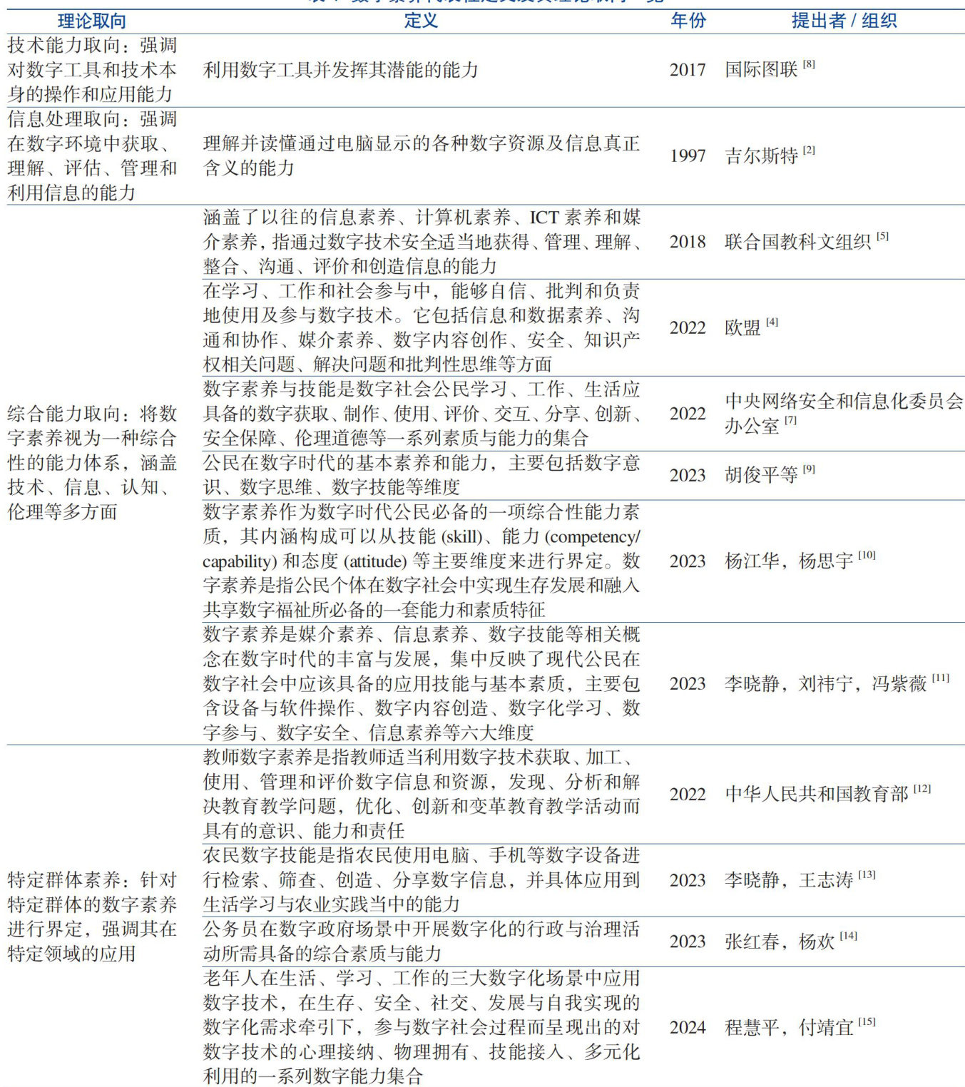
随着数字化进程持续加快,人工智能(ArtificialIntelligence,AI)、大数据、算法等技术广泛渗透至社会各领域,数字素养作为公民在数字时代有效参与社会生活、适应技术变革的核心能力,其重要性日益凸显。(剩余14895字)
登录龙源期刊网
购买文章
数字素养的概念内涵与研究进展
文章价格:6.00元
当前余额:100.00
阅读
您目前是文章会员,阅读数共:0篇
剩余阅读数:0篇
阅读有效期:0001/1/1 0:00:00