注册帐号丨忘记密码?
1.点击网站首页右上角的“充值”按钮可以为您的帐号充值
2.可选择不同档位的充值金额,充值后按篇按本计费
3.充值成功后即可购买网站上的任意文章或杂志的电子版
4.购买后文章、杂志可在个人中心的订阅/零买找到
5.登陆后可阅读免费专区的精彩内容
打开文本图片集
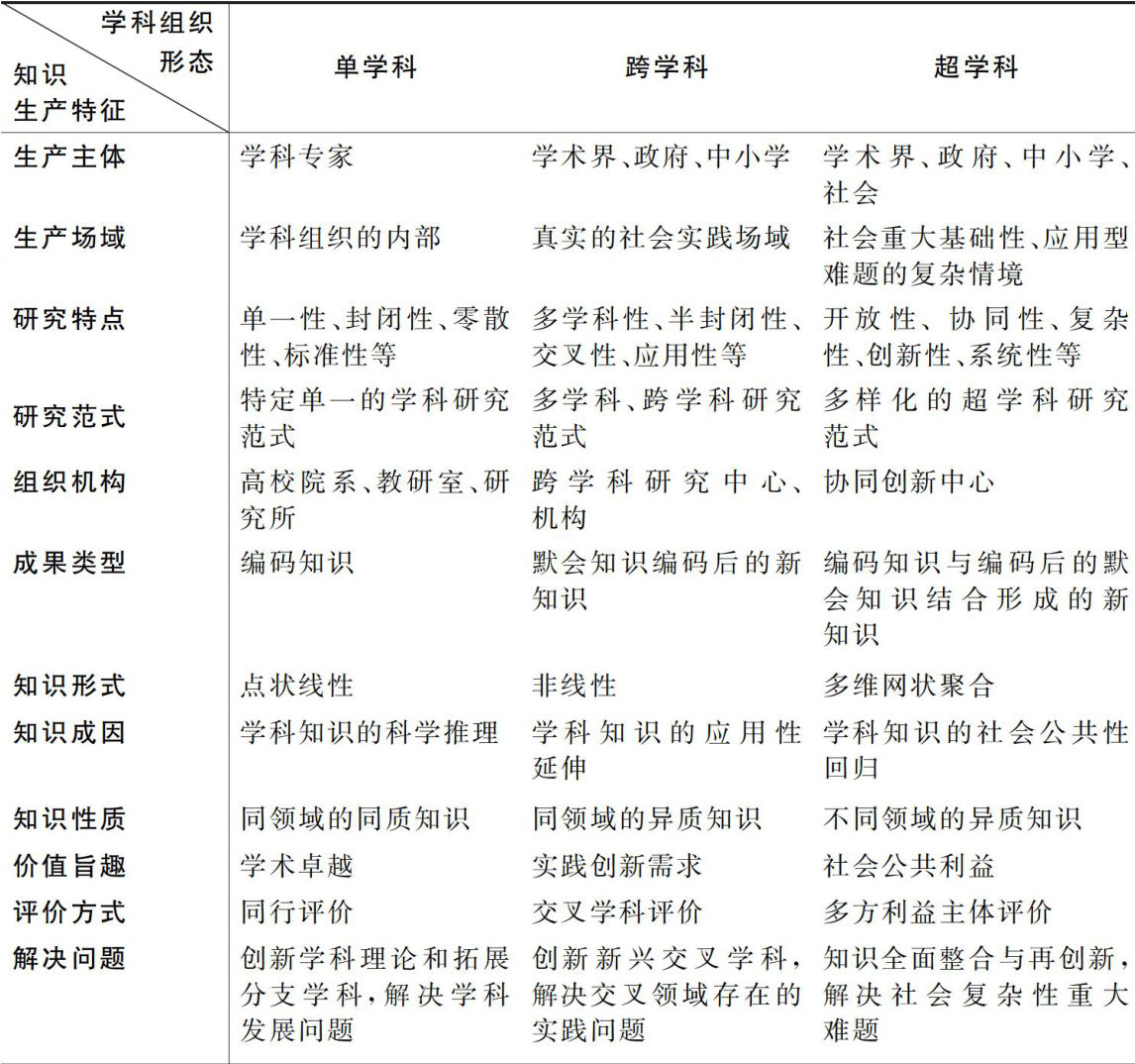
关键词课程与教学论;知识生产;学科建设;国家发展战略中图分类号:G42-09 文献标识码:A 文章编号:1671-9468(2026)01-0017-16DOI:10.12088/pku1671-9468.202601002
知识生产是学科建设的核心使命。课程与教学论学科的建设历史即课程与教学论的知识生产历史。(剩余18128字)
登录龙源期刊网
购买文章
课程与教学论知识生产演进及其学科建设展望
文章价格:6.00元
当前余额:100.00
阅读
您目前是文章会员,阅读数共:0篇
剩余阅读数:0篇
阅读有效期:0001/1/1 0:00:00