注册帐号丨忘记密码?
1.点击网站首页右上角的“充值”按钮可以为您的帐号充值
2.可选择不同档位的充值金额,充值后按篇按本计费
3.充值成功后即可购买网站上的任意文章或杂志的电子版
4.购买后文章、杂志可在个人中心的订阅/零买找到
5.登陆后可阅读免费专区的精彩内容
打开文本图片集
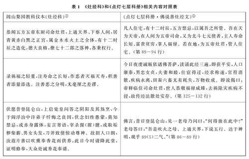
摘 要:2008年以来,在福建霞浦发现的摩尼教科仪书中,多有关于燃灯仪式的记载,尤其在《点灯七层科册》《奏申牒疏科册》和《祷雨疏》中最为频见,其功用主要集中在奉请神明、修持功德、禳灾拔度上。然而原始摩尼教乃至拜火教文献中均无礼灯、燃灯仪式的记载,反而在中国境内流传的佛教、道教、祆教以及闽地的民间宗教仪轨中,或多或少出现了灯仪。(剩余8604字)
登录龙源期刊网
购买文章
霞浦摩尼教灯仪与波斯宗教在华之递嬗
文章价格:5.00元
当前余额:100.00
阅读
您目前是文章会员,阅读数共:0篇
剩余阅读数:0篇
阅读有效期:0001/1/1 0:00:00