注册帐号丨忘记密码?
1.点击网站首页右上角的“充值”按钮可以为您的帐号充值
2.可选择不同档位的充值金额,充值后按篇按本计费
3.充值成功后即可购买网站上的任意文章或杂志的电子版
4.购买后文章、杂志可在个人中心的订阅/零买找到
5.登陆后可阅读免费专区的精彩内容
打开文本图片集
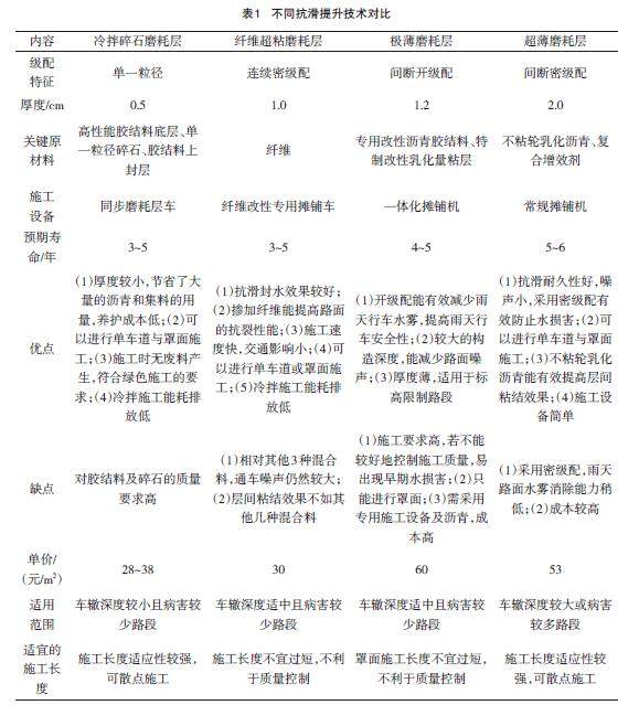
摘要:良好的高速公路抗滑性能对保证雨天行车安全起到重要作用,为恢复高速公路长期使用后的路面抗滑性能,研究采用以环氧基改性乳化沥青作为粘结剂、5mm玄武岩碎石组成的冷拌碎石磨耗层对高速公路原路面进行处治,并对其构造深度、摩擦系数及噪声状况等指标进行了检测。结果表明,本技术能够有效提升运营期高速公路抗滑性能,具有较好的应用价值。(剩余3594字)
登录龙源期刊网
购买文章
冷拌碎石磨耗层在高速公路抗滑性能提升中的应用研究
文章价格:4.00元
当前余额:100.00
阅读
您目前是文章会员,阅读数共:0篇
剩余阅读数:0篇
阅读有效期:0001-1-1 0:00:00