注册帐号丨忘记密码?
1.点击网站首页右上角的“充值”按钮可以为您的帐号充值
2.可选择不同档位的充值金额,充值后按篇按本计费
3.充值成功后即可购买网站上的任意文章或杂志的电子版
4.购买后文章、杂志可在个人中心的订阅/零买找到
5.登陆后可阅读免费专区的精彩内容
打开文本图片集
中图分类号:G122 文献标志码:A
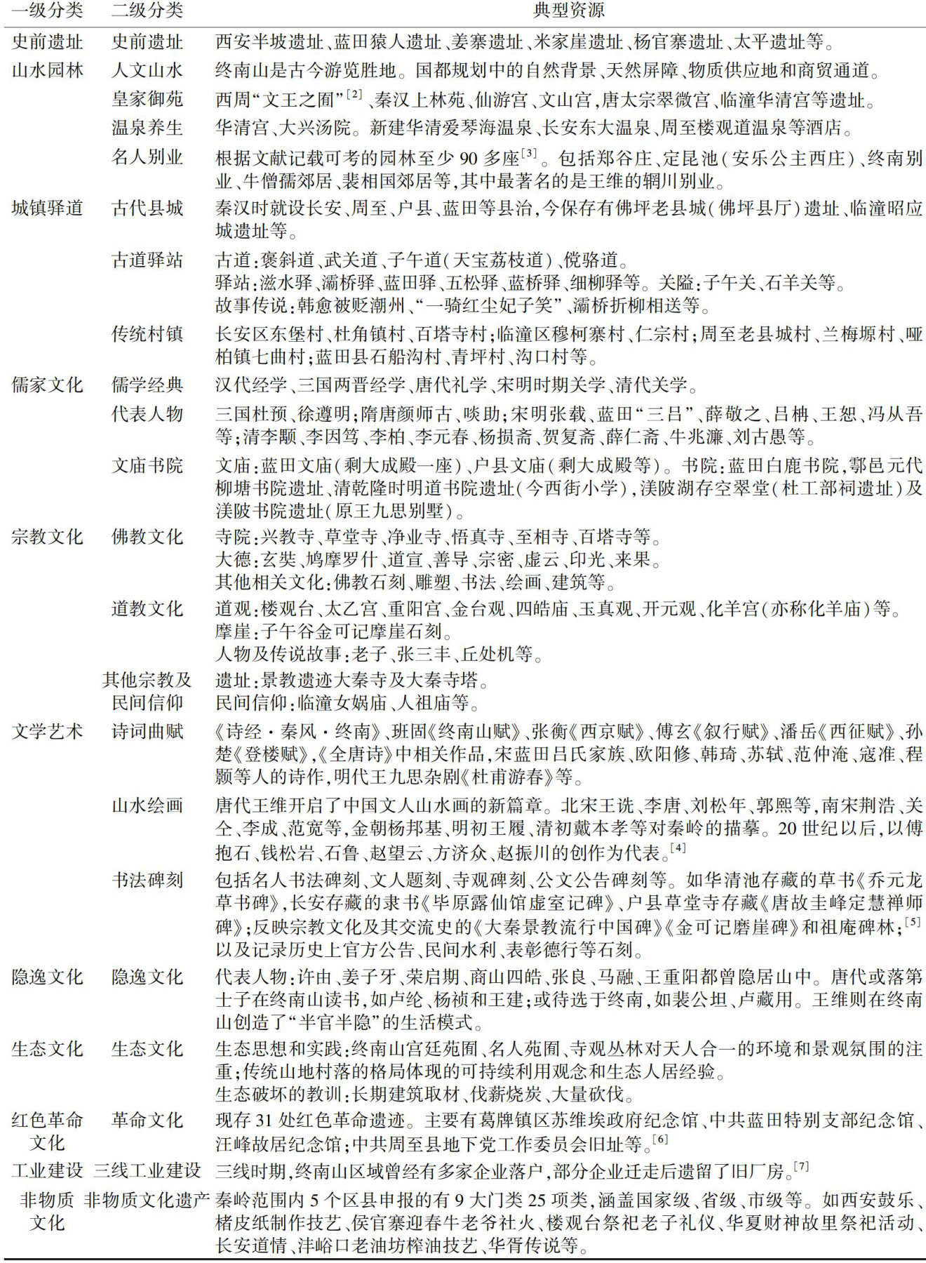
秦岭是既具有全球生态价值,又在中华文明发展史上具有突出文化价值的超大规模地理板块。尤其是秦岭(西安段),历史上称为终南山的区域,更是以挺拔雄伟的身姿,奇绝壮美的景观,丰富多样的资源,深奥通达的峪道,孕育了广袤的关中平原和盛世都城,奠定了城市与自然相伴相生、人文交融的历史图景,积淀了丰富的历史文化资源。(剩余13467字)
登录龙源期刊网
购买文章
秦岭(西安段)历史文化资源保护利用研究
文章价格:6.00元
当前余额:100.00
阅读
您目前是文章会员,阅读数共:0篇
剩余阅读数:0篇
阅读有效期:0001-1-1 0:00:00